Circuit Diagram Triangle 44++ Images Result
Circuit Diagram Triangle. This had the effect of retaining treble when the tone pot was turned to the bass side, making the bass. Power in rlc series circuit;
The triangle is a symbol for a buffer, driver or amplifier, whatever you call it. The active devices are starts from diode, symbol represented with triangle arrow. Working of triangle wave generator using 555 timer:
proces flow diagram with timeline marine 10 pin mercruiser wiring harnes 2004 silverado wiring diagram wiring harnes diagram ford f150 2007
(Color online) (a) Schematic diagram of a triangle τ AB
Lm358 opamp ic is used to make the triangle wave. The transistors drawn inside the triangle are there to let you know what is the type of your output. The complete circuit diagram for the ad9833 and arduino based function generator is shown below. The reason for this is that the voltage drops for the resistor and the inductor are a result of the current flow in the circuit and their respective opposition.

Source: seekic.com
Basics 9 4.16 kv pump schematic : Basics 14 aov schematic (with block included) Initially, let us assume that the capacitor is discharged. We have tried to explain this topic by using a simulation tool called multisim so you can make a better practical understanding about ac circuits and power triangle. The left ones are comparators, which are often drawn.

Source: electroschematics.com
$\begingroup$ the right triangle symbol is just an inverting buffer; Circuit diagram is a free application for making electronic circuit diagrams and exporting them as images. We have tried to explain this topic by using a simulation tool called multisim so you can make a better practical understanding about ac circuits and power triangle. A square wave generator 2. In.

Source: electronics.stackexchange.com
In some cases, the power supply pins are removed, but you still need to connect them for it to work. Basics 14 aov schematic (with block included) The active devices are starts from diode, symbol represented with triangle arrow. Circuit diagram is a free application for making electronic circuit diagrams and exporting them as images. The complete circuit diagram for.

Source: discovercircuits.com
Impedance triangle of rlc series circuit; A diagram that uses lines to represent the wires and symbols to represent components. When the ac voltage is applied through the rlc series circuit the resulting current i flows through the circuit, and thus the voltage across each. This guide covers series rc circuit analysis, its phasor diagram, power & impedance triangle, and.

Source: researchgate.net
The rlc circuit is shown below: Schematics for op amp triangular wave generator is given below: In ac circuits, there are three types of loads called resistance, inductance, and capacitance. Built around a single 8038 waveform generator ic this circuit produces sine square or triangle waves from 20hz to 200khz in four switched ranges. In the rlc series circuit.

Source: engineersgarage.com
Capacitors (parallel lines) store energy in your system, while resistors (zigzag lines) reduce current flow. Electrical power consumed in an ac circuit can be represented by the three sides of a right angled triangle, known commonly as a power triangle. Lm358 opamp ic is used to make the triangle wave. For a series rlc circuit, and impedance triangle can be.

Source: circuitglobe.com
Working of triangle wave generator using 555 timer: Basics 10 480 v pump schematic : The only change made was the high pass cap in the tone section at c9. The transistors drawn inside the triangle are there to let you know what is the type of your output. It keeps the terminal input voltage half the supply.

Source: seekic.com
Built around a single 8038 waveform generator ic this circuit produces sine square or triangle waves from 20hz to 200khz in four switched ranges. Initially, let us assume that the capacitor is discharged. A square wave generator 2. The triangle is a symbol for a buffer, driver or amplifier, whatever you call it. In some cases, the power supply pins.

Source: pinterest.com
Impedance triangle of rlc series circuit; Recall that current and voltage are in phase for purely resistive ac circuits, while current leads voltage by 90 degrees in purely capacitive circuits. In the rlc series circuit. We have tried to explain this topic by using a simulation tool called multisim so you can make a better practical understanding about ac circuits.

Source: seekic.com
Basics 14 aov schematic (with block included) The left ones are comparators, which are often drawn as triangles with + and − symbols (just like opamps), but in this circuit diagram the − input is marked with a ring instead. A diagram that represents the elements of a system using abstract, graphic drawings or realistic pictures. Op amp cookbook part.

Source: seekic.com
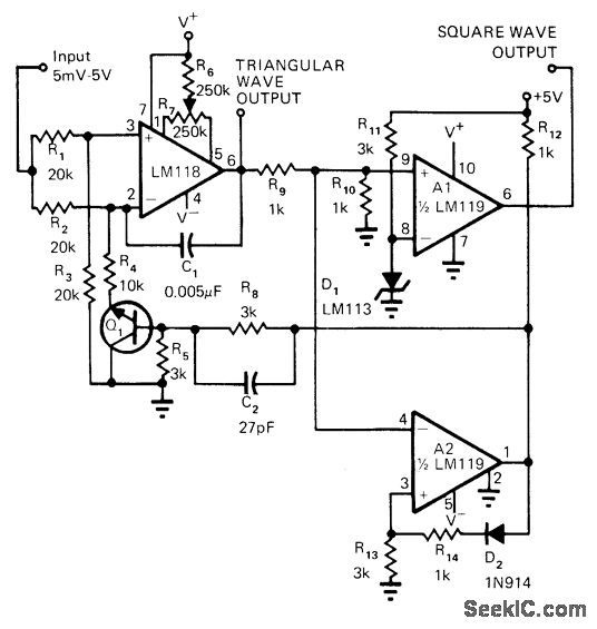
Basics 8 aov elementary & block diagram : Schematics are our map to designing, building, and troubleshooting circuits. In ac circuits, there are three types of loads called resistance, inductance, and capacitance. Circuit diagram of triangle wave generator: In this mode it continuously switches the output from low to high, making a square wave output.
Source: xtremecircuits.blogspot.com
Amplifiers (denoted by triangle shapes) increase the output signal in your circuit. The symbols are very important to represent electronic components in a circuit diagram, without electronic symbol the design of circuit and schematics are very difficult and also knowing the components is very must to read the circuit diagram representation. The rlc circuit is shown below: Basics 9 4.16.

Source: researchgate.net
Design circuits online in your browser or using the desktop application. We have tried to explain this topic by using a simulation tool called multisim so you can make a better practical understanding about ac circuits and power triangle. Understanding how to read and follow schematics is an important skill for any electronics engineer. Schematics for op amp triangular wave.

Source: engineersgarage.com
Recall that current and voltage are in phase for purely resistive ac circuits, while current leads voltage by 90 degrees in purely capacitive circuits. In this mode it continuously switches the output from low to high, making a square wave output. We have tried to explain this topic by using a simulation tool called multisim so you can make a.

Source: lucidchart.com
A square wave generator 2. Built around a single 8038 waveform generator ic this circuit produces sine square or triangle waves from 20hz to 200khz in four switched ranges. Initially, let us assume that the capacitor is discharged. All electrical engineering students should become familiar with these three shapes, as they are universally used in circuit diagrams. The reason for.

Source: electronics.stackexchange.com
The transistors drawn inside the triangle are there to let you know what is the type of your output. 6 ohms or 8 ohms. The circuit is identical to a pnp triangle circuit from 1972, almost identical to the pnp circuit shown above. A diagram that uses lines to represent the wires and symbols to represent components. In ac circuits,.

Source: electrical-engineering-world1.blogspot.com
For example, if you were looking at the schematic for a stereo amplifier, you would know what type of speakers are being driven because they would be labeled with their physical dimensions: The operational amplifier or “opamp” is represented as a triangle with two inputs and one output. Recall that current and voltage are in phase for purely resistive ac.

Source: seekic.com
$\begingroup$ the right triangle symbol is just an inverting buffer; When the ac voltage is applied through the rlc series circuit the resulting current i flows through the circuit, and thus the voltage across each. Schematics are our map to designing, building, and troubleshooting circuits. A diagram that represents the elements of a system using abstract, graphic drawings or realistic.

Source: seekic.com
Electrical symbols are used in circuit diagrams to identify components that are present in the circuit. In larger circuit diagrams, you usually have a lot of connections to the power supply. For a series rlc circuit, and impedance triangle can be drawn by dividing each side of the voltage triangle by its current, i. We saw in our tutorial about.

Source: pinterest.com
Design circuits online in your browser or using the desktop application. It keeps the terminal input voltage half the supply. Op amp cookbook part 3 electronic schematics function generator electronics projects. In ac circuits, there are three types of loads called resistance, inductance, and capacitance. Schematics are our map to designing, building, and troubleshooting circuits.